I love writing.
For example, if you were to tell me I couldn’t write unless I paid you $10 a day, I would.
Writing has changed me, and it will continue to do so.
Now when I wake up and go about my day I am more observant of my surroundings. I entertain a variety of thoughts and questions in pursuit of identifying something of interest to me, and therefore something I would enjoy writing about.
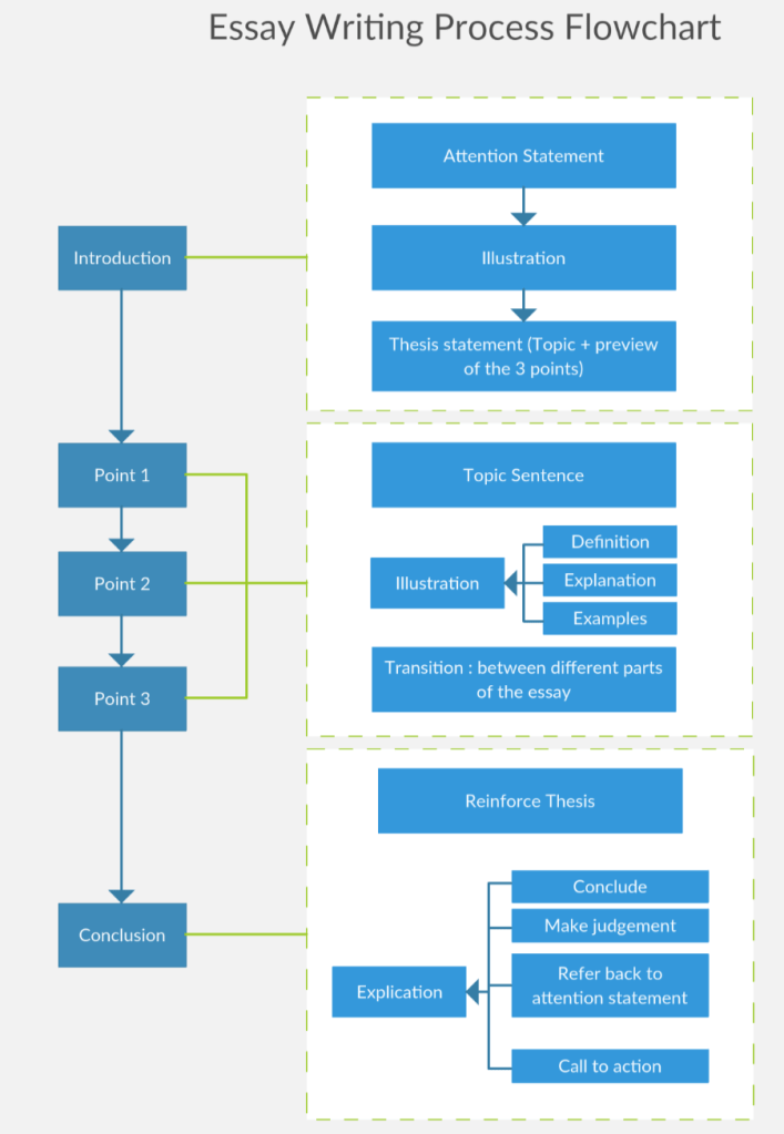
Within this daily habit, there have been even more changes and iterations. I’ve written about one topic, comparison for thirty days. I’ve written about books that I’ve read. And now, for the next few days I’m going to write my posts using the structure shown below.
I’m different now than I was before, and that is in part because of writing.
As I continue to write, I will continue to change. That change maybe my writing itself, the structure or the purpose.
If only for the sake of trying something new, identify a potential area you’d like to make a change, and do so. What will you change?
